伟德国际(bevictor)官方网站-源自英国始于1946
首页
企业概况
企业概况
公司简介
>
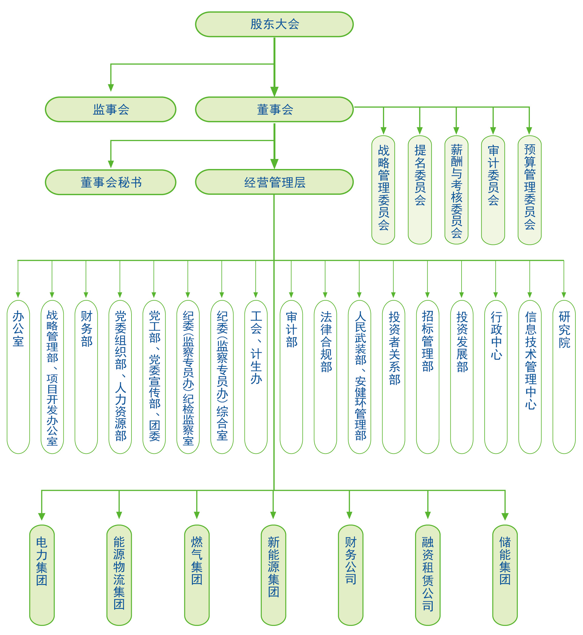
组织架构
>
领导介绍
>
Bevictor伟德
>
伟德网页版
>
企业核心价值观
>
新闻动态
新闻动态
集团新闻
>
企业动态
>
和谐发展
>
伟德官网
>
业务领域
业务领域
电力业务
>
能源物流业务
>
燃气业务
>
新能源业务
>
储能业务
>
能源金融业务
>
社会责任
社会责任
社会责任活动
>
社会责任报告
>
投资者关系
投资者关系
股票行情
>
公司治理
>
临时公告
>
定期报告
>
分红情况
>
公平在身边
>
投资者交流
>
投资者咨询
>
招贤纳才
招贤纳才
招聘动态
>
人才政策
>
招标招租
招标招租
招标
>
招租
>
信息公开专栏
信息公开专栏
基本信息
>
企业经济运行情况
>
公开专栏
>
建言献策
简
首页
企业概况
公司简介
组织架构
领导介绍
Bevictor伟德
伟德网页版
企业核心价值观
新闻动态
集团新闻
企业动态
和谐发展
伟德官网
业务领域
电力业务
能源物流业务
燃气业务
新能源业务
储能业务
能源金融业务
社会责任
社会责任活动
社会责任报告
投资者关系
股票行情
公司治理
临时公告
定期报告
分红情况
公平在身边
投资者交流
投资者咨询
招贤纳才
招聘动态
人才政策
招标招租
招标
招租
信息公开专栏
基本信息
企业经济运行情况
公开专栏
建言献策
首页
>
企业概况
>
组织架构
公司简介
组织架构
领导介绍
Bevictor伟德
伟德网页版
企业核心价值观